-
نبذة عن المركز
-
كلمة الرئيس التنفيذي
-
أعضاء مجلس الإدارة
-
الرؤية والرسالة والقيم
-
اختصاصات المركز
-
الأهداف الاستراتيجية
-
أدوار المركز
-
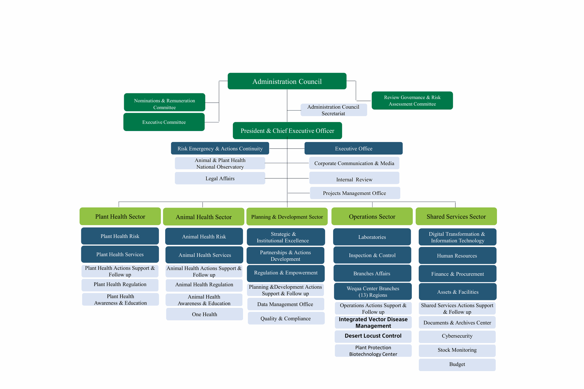
الهيكل التنظيمي
نبذة عن المركز
المركز الوطني للوقاية من الآفات النباتية والأمراض الحيوانية ومكافحتها "وقاء" هو مركز مستقل إداريًا وماليًا يرتبط بمجلس إدارة يرأسه معالي وزير البيئة والمياه والزراعة، ويُعنى المركز بحماية الثروة النباتية والحيوانية من الآفات والأمراض، وضمان سلامة الإنتاج النباتي والحيواني، وحماية الصحة العامة من مخاطر الأمراض المشتركة بين الإنسان والحيوان; لتعزيز الأمن الغذائي ودعم التنمية الزراعية المستدامة بالمملكة.
صدر قرار مجلس الوزراء
رقم ( 152 ) بتاريخ 3/ 3/ 1442هـ . بالموافقــــة على تنظيم المركز الوطني للوقايـة من الآفات النباتيــــة والأمـــراض الحيوانيـــة ومكافحتهـــا.
كلمة الرئيس التنفيذي
سعادة المهندس
أيمن بن سعد الغامدي
الرئيس التنفيذي
تسعى المملكة العربية السعودية ومن خلال رؤية 2030م إلى تحقيق الأمن الغذائي باستخـدام أفضل استراتيجيات الاستدامة البيئية، وتنفيذ الخطط والإجــراءات المناسبة في أعمال الوقاية من الآفات النباتية ومكافحة الأمراض الحيوانية، ونظراً لما يحظى به قطاع الصحة النباتية والحيوانية بالمملكة من اهتمام بالغ، ولأهمية صحة الغذاء والحيوان وارتباطهما الوثيق بعوامل التنمية المستدامة بالمملكة وتأثيرهما المباشر على المجتمع، فقد تم إنشاء المـركز الوطني للوقاية من الآفات النباتية والأمـراض الحيوانيـة ومكافحتها (وقاء)، كمركزٍ متخصصٍ ومستقلٍ بأعمال الصحة النباتية والحيوانية.
ونعمل اليوم في هذا المركز على رفع المستوى الصحي للمواطنين والمقيمين من خلال توفير منتجات زراعية وحيوانية آمنة، ودراسة كافة السبل لتعزيز هذه المنظومة وبقائها على جاهزية تامة لمواجهة أي مخاطر قد تطرأ أو تمس صحة النبات أو الحيوان، والحد من انتشار الآفات والأمراض وتنفيذ خطط شاملة لتنمية مواردنا وقدراتنا وشراكاتنا في مجال الأمن الغذائي والمساهمة في رفع الناتج المحلي.
إن جميع من يعملون في هذه المنظومة يسعون بكل طاقاتهم للمحافظة على الثروة النباتية والحيوانية وحماية صحة الإنسان والحيوان والبيئة، وذلك من خلال رؤية واضحة، لتحقيق الريادة في هذا المجال، بخطوات استباقية وسيطرة مبكرة على جميع الآفات التي تؤثر على جودة المحاصيل الزراعية أو المراعي. سيكون هذا المركز – بإذن الله تعالى - نقلة نوعية في مكافحة الآفات النباتية والصحة الحيوانية، بتوفير كافة الخدمات للمستفيدين وبالتالي تحقيق الهدف الأسمى وهو الأمن الغذائي المستدام.
الرؤية والرسالة والقيم
الرؤية
التميز في حماية النبات والحيوان من الآفات والأمراض للمساهمة في تعزيز الأمن الغذائي وتنمية القطاع الزراعي.
الرسالة
تنظيم وتنفيذ ومتابعة أعمال الوقاية والمكافحة من الآفات النباتية والأمــــــراض الحيـــــوانية بكفــاءة واستباقية.
القيم
الكفاءة
المسؤولية
الاستباقية
التعاون
اختصاصات المركز
وضع الاستراتيجيات والخطط والبرامج والمبادرات والإجراءات والضوابط اللازمة.
وضع القواعد اللازمة للتأهيل والترخيص لمقدمي الخدمة.
الترخيص لمقدمي الخدمة، واتخاذ الإجراءات النظامية بحقهم عند مخالفة الأنظمة.
الإشراف والرقابة على أعمال مقدمي الخدمة.
التعاقد مع مقدمي الخدمة لتقديم الوسائل الوقائية والعلاجية للنباتات والحيوانات.
التدخل السريع بتقديم العلاج اللازم، عند عدم وفاء مقدم الخدمة بالتزاماته أو عند وجود مقدم خدمة
تطوير قاعدة بيانات للمعلومات عن الآفات والأمراض الحيوانية وانتشارها
تطوير تقنيات الوقاية والمكافحة، واعتمادها
الكشف الدوري لضمان عدم تفشي الآفات وتقصي الأمراض الحيوانية بالتعاون مع الجهات المختصة
تنظيم عملية الحد من انتشار الآفات والأمراض والإشراف عليها، بالتنسيق مع الجهات ذات العلاقة
تحديد الآفات والأمراض المحتملة ومدى تأثيرها وضررها الاقتصادي، وحصرها وتحديثها ونشرها
متابعة تحركات الآفات والأمراض بالدول المجاورة، واتخاذ التدابير اللازمة، وإصدار الإنذارات المبكرة عنها
الحصول من الأفراد والجهات الحكومية وغير الحكومية على بيانات متعلقة باختصاصه
تقديم الخدمات الفنية والاستشارية في مجال مكافحة الآفات والأمراض الحيوانية
إصدار جميع التقارير والاحصائيات الدورية السنوية الخاصة بالآفات والأمراض الحيوانية بعد التنسيق مع الوزارة
إقامة المعارض والمؤتمرات والندوات والحملات التوعوية التي تخص مكافحة الآفات والأمراض الحيوانية، وذلك بالتنسيق مع الجهات المختصة
إبرام مذكرات التفاهم والاتفاقيات – وفق الإجراءات النظامية المتبعة – مع الهيئات المحلية والحكومية والجهات غير الحكومية من الشركات والمؤسسات، للاستفادة من أفضل التقنيات والأنظمة والبحوث والدراسات في المجالات المتعلقة بمكافحة الآفات والأمراض
أي اختصاص آخر - يقره المجلس - ذو صلة بأهداف المركز
الأهداف الاستراتيجية
يهدف المركز إلى تطبيق وتنفيذ ما يحقق سياسات الوزارة المعتمدة لمكافحة الآفات النباتية والأمراض الحيوانية وذلك من خلال اتخاذ الإجراءات الوقائية والعلاجية لضمان صحة النباتات والحيوانات واستدامتها وتعزيز مشاركة القطاع الخاص مـع توحيد الجهود بين الجهات الحكومية والخاصة في هذا المجال.
تعزيز الصحة النباتية لحماية الثـروة النباتية والحد مــن مخاطر الآفـات والأمراض.
بناء متكامل للسيطرة على الأمراض الحيوانية ونواقلها وفق نهج (الصحة الواحدة)
رفع كفاءة الإنـذار المبكر والاستجابة للطـوارئ.
تعزيز الاسـتدامة المالية والقدرات التقنية.
المساهمة في تعزيز الالتزام وتفعيل حوكمة شاملة تشجع التـنسيق وتعزز مشـاركة القطاعين العام والخاص.
تطوير النموذج التشغيلي الفعال للمركز وتنمية القدرات.
أدوار المركز
الدور الاجتماعي
- زيادة ثقة المستهلكين بالمنتجات الحيوانية والزراعية المحلية المستوردة.
- زيادة التوعية بالممارسات الزراعية والصحية للحيوانات في الإدارة المتكاملة.
- تنوع مصادر الإنتاج الحيواني والنباتي بأسعار منافسة.
- استدامة الزراعة والإنتاج الحيواني.
- المحافظة على الثروة النباتية والحيوانية.
- المساهمة في تحقيق الاستدامة على مستوى أعمال المركز.
الدور البيئي
- المحافظة على التنوع البيولوجي و التوازن البيئي (الاستدامة).
- المحافظة على سلامة البيئة والمياه والزراعة من التلوث بالمستحضرات البيطرية والمبيدات الكيميائية.
- المساهمة في المحافظة على التنوع البيولوجي و التوازن البيئي من خلال استخدام التقنيات الحديثة.
الدور الصحي
- المساهمة في السيطرة على الأمراض الحيوانية الوبائية والمستوطنة و الآفات النباتية الاقتصادية وحماية صحة الحيوان والإنسان والبيئة.
- رفع المستوى الصحي للمواطنين والمقيمين من خلال توفير منتجات حيوانية و منتجات زراعية آمنة.
- تفعيل دور التقنية في المساهمة بالسيطرة على الأمراض الحيوانية الوبائية والمستوطنة والآفات النباتية ومكافحتها.
- تحسين جودة البيانات التي تساهم في اتخاذ القرارات.
الدور الاقتصادي
- تلبية حاجة الأسواق العالمية بتسويق منتجات حيوانية و منتجات زراعيه آمنة والمساهمة في رفع الناتج المحلي.
- توفير المنتجات الحيوانية المحلية و الأعداء الحيوية محلياَ وإقليميًا دون الحاجة إلى استيرادها.
- تقليل تكاليف العلاج للأمراض التي تصيب الإنسان و قد تسهم في ظهورها المستحضرات البيطرية والمبيدات الكيميائية.
- تقليل الخسائر الناتجة من استخدام المستحضرات البيطرية والمبيدات غير الموثوقة.
- تحسين الخدمات الرقمية للمركز مما يساهم في تعزيز الأنشطة الاقتصادية